¿Æ¼¼¶¯Ì¬
ΤµÂÍøÕ¾¹Ù·½Èë¿Ú×ÜÔºÎåÏîЧ¹û»ñÖйúÖÊÁÏÑо¿Ñ§»á¿ÆÑ§ÊÖÒÕ½±
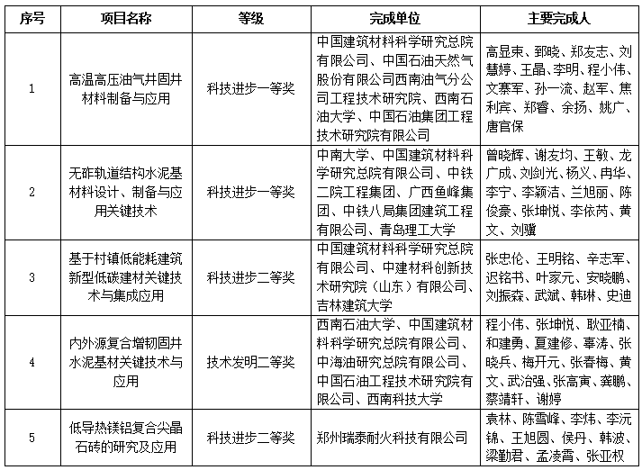
ȪԴ£ºÎ¤µÂÍøÕ¾¹Ù·½Èë¿Ú×ÜÔº Ðû²¼Ê±¼ä£º2023-09-04¿ËÈÕ£¬£¬£¬£¬£¬£¬£¬ÖйúÖÊÁÏÑо¿Ñ§»áÐû²¼ÁË¡¶¹ØÓÚ2023ÄêÖйúÖÊÁÏÑо¿Ñ§»á¿ÆÑ§ÊÖÒÕ½±µÄͨ¸æ¡·£¬£¬£¬£¬£¬£¬£¬×ÜÔºÎåÏîЧ¹û°ñÉÏÖøÃû£¬£¬£¬£¬£¬£¬£¬ÆäÖÐÒ»µÈ½±Á½Ïî¡£¡£¡£¡£¡£
ÖйúÖÊÁÏÑо¿Ñ§»áÊÇÔö½øÖйúÐÂÖÊÁÏÉú³¤µÄ¿çѧ¿Æ¡¢¿çÁìÓò¡¢¿çÐÐÒµµÄѧÊõÐÔÕûÌ壬£¬£¬£¬£¬£¬£¬ÊǺ£ÄÚÍâ¾ßÓÐÖ÷ÒªÓ°ÏìÁ¦ºÍÄý¾ÛÁ¦µÄÌìÏÂÒ»¼¶Ñ§»á¡£¡£¡£¡£¡£¸Ãѧ»áÉèÁ¢µÄ¡°ÖйúÖÊÁÏÑо¿Ñ§»á¿ÆÑ§ÊÖÒÕ½±¡±Ö¼ÔÚÊÚÓè¶ÔÖ¤ÁÏ¿ÆÑ§Ç°ÑØÑо¿¾ßÓÐÉîÔ¶Ó°ÏìµÄ¡¢±»¹«ÈϵÄÖ÷Òª·¢Ã÷ºÍÖÊÁÏÊÖÒÕÖØ´óÍ»ÆÆµÄÁ¢ÒìЧ¹û£»£»£»£»£»£»£»¶ÔÉú³¤¸ßÊÖÒÕÓÐÖØ´óÍÆÐж¯ÓõÄÒªº¦ÐÂÖÊÁϺϳÉÓëÖÆÔìÊÖÒÕ£»£»£»£»£»£»£»¶ÔÌáÉý¹Å°åÖÊÁÏÆ·ÖʺÍÔö½ø¹¤ÒµÊÖÒÕǰ½øÓ°ÏìÃæ¹ã¡¢¾¼ÃÐ§ÒæÖØ´óµÄ¹¤³ÌÊÖÒÕ¿ª·¢Ð§¹û¡£¡£¡£¡£¡£
´Ë´Î×ÜÔº»ñ½±Ð§¹ûÉæ¼°ÌØÖÖË®Äà¡¢ÌØÖÖ¹¦Ð§ÖÊÁÏ¡¢µÍ̼ΤµÂÍøÕ¾¹Ù·½Èë¿ÚºÍÄÍ»ðÖÊÁϵÈÁìÓò£¬£¬£¬£¬£¬£¬£¬×ÜÔº½«Çмǡ°¹úÖ®´óÕß¡±£¬£¬£¬£¬£¬£¬£¬Ê¼Öռ縺·þÎñ¡°¹ú¼ÒÖØ´ó¹¤³Ì¡¢¹ú·À¾ü¹¤½¨Éè¡¢ÓÅÃÀÇéÐα£»£»£»£»£»£»£»¤¡±µÄÈý´óʹÃü£¬£¬£¬£¬£¬£¬£¬ÔڿƼ¼×ÔÖ÷×ÔÇ¿µÄÕ½ÂÔÖ¸ÒýÏ£¬£¬£¬£¬£¬£¬£¬Ò»Á¬ÔڹŰåΤµÂÍøÕ¾¹Ù·½Èë¿ÚºÍÐÂÖÊÁÏÁìÓòÉî¸û£¬£¬£¬£¬£¬£¬£¬¼á³Ö¡°ËĸöÃæÏò¡±£¬£¬£¬£¬£¬£¬£¬ÒÔ¸ü¸ßÖÊÁ¿µÄЧ¹û·þÎñΤµÂÍøÕ¾¹Ù·½Èë¿Ú¹¤ÒµÂÌÉ«Éú³¤£¬£¬£¬£¬£¬£¬£¬Îª°ü¹Ü¹ú¼ÒÖØ´ó¹¤³Ì¡¢ÃñÉú¹¤³ÌТ˳¿Æ¼¼Á¦Á¿¡£¡£¡£¡£¡£